1月21日、22日に行われた第44回関西招待中学生選抜サッカー大会ガンバカップの情報をお知らせします。
2022年度 大会結果詳細
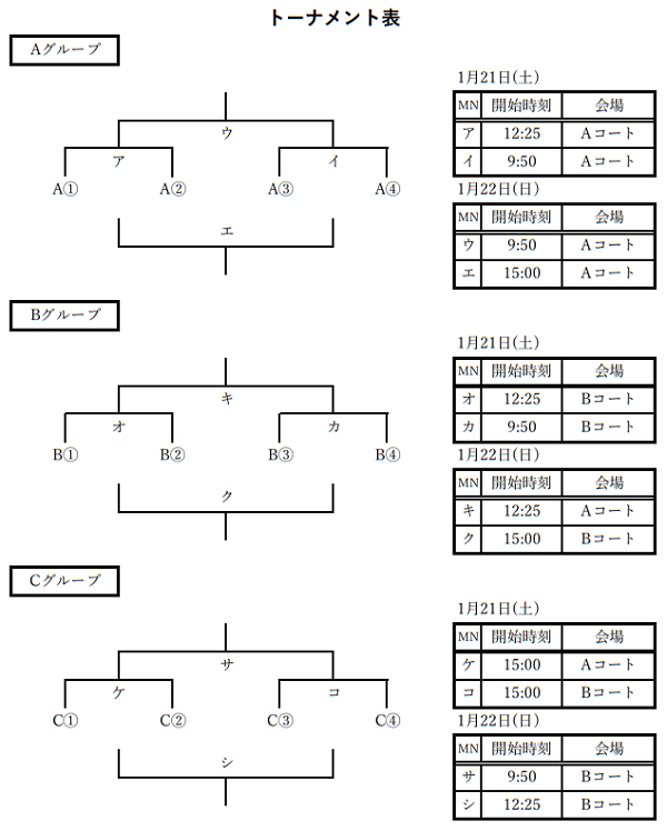
Aグループ
優勝:ガンバ大阪
準優勝:トレセン大阪北河内
第3位:トレセン京都
Bグループ
優勝:京都サンガ
準優勝:ヴィッセル神戸
第3位:トレセン大阪
Cグループ
優勝:セレッソ大阪
準優勝:トレセン奈良
第3位:トレセン滋賀
1/21,22 試合結果
Aグループ
決勝
ガンバ大阪 5-1 トレセン大阪北河内
3位決定戦
トレセン兵庫 1-4 トレセン京都
1回戦
ガンバ大阪 3-2 トレセン兵庫
トレセン大阪北河内 3-2 トレセン京都
Bグループ
決勝
ヴィッセル神戸 1-2 京都サンガ
3位決定戦
トレセン和歌山 1-2 トレセン大阪
1回戦
ヴィッセル神戸 5-0 トレセン和歌山
トレセン大阪 2-3 京都サンガ
Cグループ
決勝
セレッソ大阪 5-2 トレセン奈良
3位決定戦
トレセン滋賀 1-0 トレセン大阪豊能
1回戦
セレッソ大阪 2-0 トレセン滋賀
トレセン大阪豊能 2-5 トレセン奈良
参照元:関西サッカー協会
〇情報提供ありがとうございました。
情報提供・閲覧はこちらから
◆この大会、各チームはどう戦う?どう戦った?
溢れるチームの想い・・・!
チームブログ一覧はこちら!
関連記事
■関連大会
第34回大阪招待中学生サッカー大会 中体連・その他予選(GAMBA CUP)
中学生:読まれている記事ランキング
【全年代日本代表】2022年 日本代表・日本女子代表 年間スケジュール一覧
蹴辞苑【500語収録予定:サッカー用語解説集】
組合せ
参照元:関西サッカー協会
第44回関西招待中学生選抜サッカー大会ガンバカップ
<日程>
2023年1月21日(土)、22日(日)
<会場>
OFA万博フットボールセンター A・B
<大会概要>
趣旨
本大会は日本サッカー界の将来を担うユース年代の少年たちのサッカー技術の向上と健全な心身の育成を図ることを目的とする。
主催
関西サッカー協会
主管
大阪府サッカー協会
参加資格
①参加する選手は、日本サッカー協会第3種に加盟登録しており、府県協会が承認し個人登録済みの中学1年生。
②関西の各府県より選ばれた選抜チーム及びJクラブ4チーム(ガンバ大阪、セレッソ大阪、京都サンガ、ヴィッセル神戸)。
参加チームの選出
①本大会は、下記府県及び地区より選抜された12チームによって行う。
京都府 1チーム 和歌山県 1チーム 滋賀県 1チーム
兵庫県 1チーム 奈良県 1チーム 大阪府1チーム
開催地地区トレセン2チーム Jクラブ4チーム
海外参加チームについては今年はなし
②開催地の大阪府については、豊能・三島・北河内・中河内・南河内・泉北・泉南・大阪市の各チームより本大会の予選を実施し、2チームを決定する。
関西トレセンの選考について
2日間の大会を通して、U-14関西トレセンの候補選手の選考を行う。
試合方法
①代表12チームを4チーム3ブロックに編成し、トーナメント方式で試合を行う。
②試合時間は30-5-30分とする。
試合において勝敗が決しない場合はPK方式(5人制)により勝敗を決定する。
参照元:関西サッカー協会
全国の都道府県ごとの最新情報はこちら
全国少年サッカー応援団過去の大会結果
<2021年度>
大会中止
<2020年度>
大会中止
<2019年度>
最後に
〇結果は分かり次第掲載いたします。試合結果をご存知の方はぜひ情報提供おまちしています!
情報提供・閲覧はこちらから










コメント欄