◆この大会、各チームはどう戦う?どう戦った?
チームブログ掲示板
コメント欄、みんなの速報、速報掲示板などより1試合から情報提供お待ちしています!
決勝戦
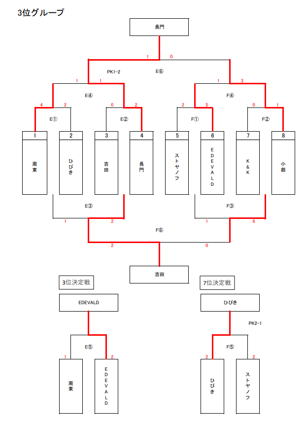
3位決定戦
準決勝
1回戦
フトゥール 3-1 山口SS
太陽 0-1 折尾
美祢 1-2 吉敷
下関北 0-0(PK2-1)山口SC①
結果
参照元:秋月SSS HP
大会概要
<日程>
2024年1月6日(土)、7日(日)
会場
大会概要
試合時間
1日目:20-(5)-20
2日目:20-(5)-20
競技方法
1日目: 4チームによる7ブロックのリーグ戦で行う。
2日目: 順位決定トーナメント・交流戦を行う。
順位決定
1日目リーグ戦の順位決定は勝ち点制とする。 勝ち3、分け1、負け0点とする。
予選通過順位は全チームでの勝ち点制にて決定する。
勝ち点が並んだ場合は、 ① 得失点差 ② 総得点 ③ 最少失点 ④ 当該チームの対戦結果 ⑤ 全てが並んだ場合は抽選 とする。
2日目順位決定トーナメントで同点の場合は,1人目からのPKサドンデスとする。
(参照:秋月SSC HP)
山口県内の地域ごとの最新情報はこちら
山口少年サッカー応援団過去の大会結果
<2022年度>
優勝:折尾FC
準優勝:レノファ山口FC
第3位:WISH北九州FC
<2021年度>
優勝:周東FC
準優勝:SSS FC
第3位:セイザンA
<2020年度>
新型コロナウイルス感染症の感染拡大防止のため中止
(参照:秋月SSC HP)
関連記事
小学生:読まれている記事ランキング
【全年代日本代表】2023年 日本代表・日本女子代表 年間スケジュール一覧
蹴辞苑【500語収録予定:サッカー用語解説集】
最後に
優勝は吉敷SSS!おめでとうございます。
参加された各チームの方々、お疲れさまでした。次回の大会も頑張って下さい。







コメント欄