U-10スーパーキッズチャンピオンズカップ大会の情報をお知らせします。
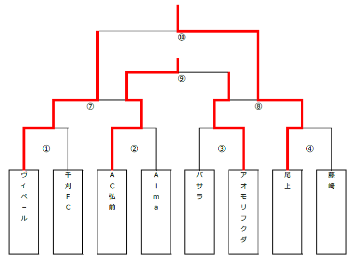
大会を勝ち抜いたのは、尾上の皆さんです。
おめでとうございます!
おめでとうございます!
2022年度 大会結果詳細
3位決定戦
AC弘前 3-2 アオモリフクダ
準決勝
ヴィペール 1-1(PK2-0) AC弘前
尾上 1-0 アオモリフクダ
決勝トーナメント結果
予選リーグ結果
参照サイト」AC弘前HP
〇情報提供、ありがとうございました。引き続き、大会やセレクションの情報提供をお待ちしています!
情報提供・閲覧はこちらから
◆この大会、各チームはどう戦う?どう戦った?
溢れるチームの想い・・・!
チームブログ一覧はこちら!
関連記事
U-9スーパーキッズチャンピオンズカップ
2022-2023 青森県内の募集・セレクション情報
サッカーの試合後半バテやすい子必見【食事内容見直そう!】〇〇の取りすぎでスタミナ低下することも
なぜあの子はサッカーと勉強の両立できるのか。ジュニア選手に必要な努力、保護者にできること
小学生:読まれている記事ランキング
【全年代日本代表】2022年 日本代表・日本女子代表 年間スケジュール一覧
蹴辞苑【500語収録予定:サッカー用語解説集】
U-10スーパーキッズチャンピオンズカップ
<日程>
わかり次第掲載いたします。
<会場>
わかり次第掲載いたします。
<大会概要>
わかり次第掲載いたします。
青森県内の地域ごとの最新情報はこちら
青森少年サッカー応援団過去の大会結果
<2021年度>
わかり次第掲載いたします。
<2020年度>
わかり次第掲載いたします。
<2019年度>
U10優勝はヴィペール1 スーパーキッズ杯 5/5結果 | 2019年度 第13回スーパーキッズチャンピオンズカップ 青森県
最後に
優勝した尾上のみなさん、おめでとうございます
また、参加された各チームの今後の健闘をお祈りいたします。









コメント欄